2019-08-04 23:08
오늘 웹 서핑을 하다가 웹 개발자 로드맵 2019 버전이라는 걸 봤는데 한번쯤 보면서 생각을 정리할 필요가 있는것 같다. 이제 웹 개발자라는건 어디에서나 그 어떤 시스템을 개발하기 위해 필요한 개발자라는 건 이견이 없을 듯 하다.
로드맵을 보니 질려버릴 정도로 많은 내용들이 있었다. https://github.com/kamranahmedse/developer-roadmap
kamranahmedse/developer-roadmap
Roadmap to becoming a web developer in 2019. Contribute to kamranahmedse/developer-roadmap development by creating an account on GitHub.
github.com
그럼에도 굳이 포스팅으로 이미지를 가져오는 수고를 하면서도 정리를 하려는건 개발쪽에 몸담고 있다면 해당 내용들에 대해서 안보고 작성할 정도는 아니더라도 들었을 때, “그게뭐에요?, 먹는거에요, 님아?” 최소한 이러진 않아야 한다고 생각하기 때문이다.
이 수많은 패스들에 대하여 검색이라도 해서 장,단점이라도 알고 있다면 최소한 트렌드에 많이 뒤쳐지진 않는다고 본다. 예를 들어 server side rendering에서는 react와 vue가 있는데 그 둘은 다시 어떤 프레임워크로 파생되어 발전해나가고 있고, 이들이 지향하는 바라던가, 장단점이라던가, github에서 인기가 더 많은 지표를 아는것도 좋겠다. 그만큼 개발자들이 좋아하고 인정한다는 프로젝트니까.
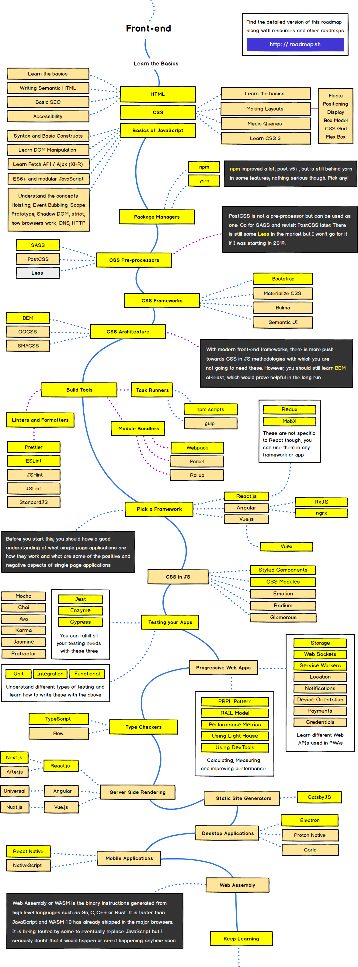
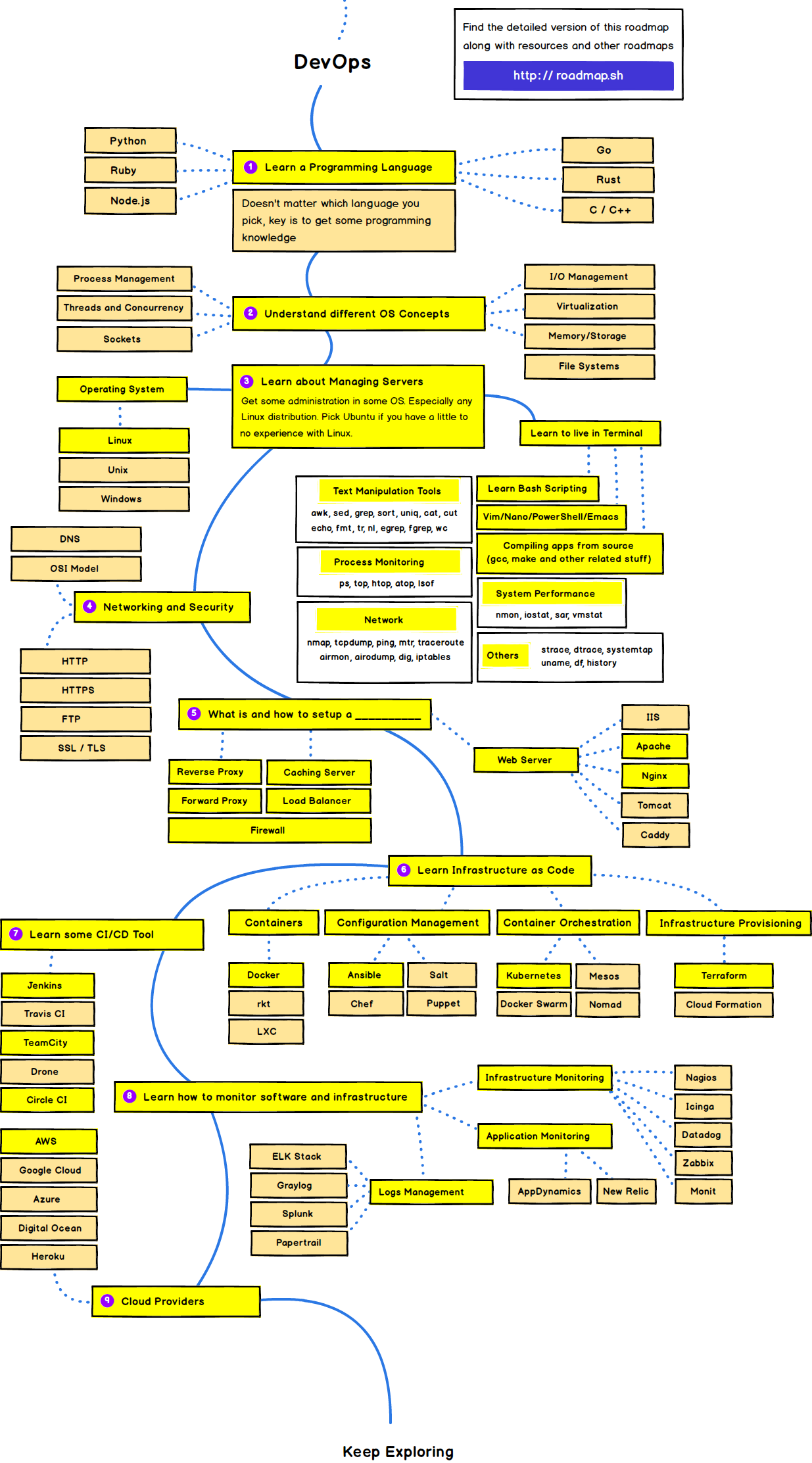
각설하고 로드맵을 살펴보자. 웹 개발자는 프론트엔드, 벡엔드, 데브옵스로 나눠질수 있고,

이중, 프론트엔드 로드맵은

벡엔드 로드맵

데브옵스 로드맵

이 로드맵만 보더라도 일을 하면서 사용하는 기술이나 프레임워크, 솔루션은 극히 일부고 나머지는 전혀 모른다고 할수 있는데 역시 모르는걸 아는게 시작인것 같다. 조금씩 조금씩 다가서보자.